快手电商新增美妆、农资绿植行业宣传规范,3月8日生效

newrank2022-03-01

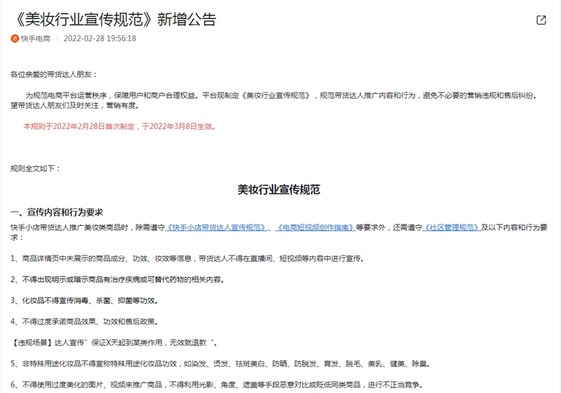
新榜讯 2月28日,快手电商发布《美妆行业宣传规范》、《农资绿植行业宣传规范》,规范带货达人推广内容和行为,避免不必要的营销违规和售后纠纷。


其中,美妆行业宣传内容和行为要求,不得过度宣传“平替”;化妆品不得宣传消毒、杀菌、抑菌等功效;不得出现明示或暗示商品有治疗疾病或可替代药物的相关内容等等。


图片


农资绿植行业宣传内容和行为要求对饲料、苗木、种子、花卉等商品,不得作功效和安全性上的断言和保证;不得夸大宣传植物习性;不得把“非转基因”种子作为卖点加以炒作,不得宣称“非转基因”类产品“更安全、更健康”;不得借农资商品恶意营销、贩卖焦虑等等。


图片


规则于2022年2月28日首次制定,于2022年3月8日生效。


更多资讯,欢迎关注公众号“新榜”、“新榜情报站”。                            


图片

图片